登录【网站注册】点击左边“微信账号登陆”图标,微信扫描即自动注册并登陆
搜索
查看: 32579|回复: 198

[原创教程] 陈老师经典模具结构讲解60例之9---倒装模的顶出

 火... [复制链接]
发表于 2015-4-22 20:05:59 | 显示全部楼层 |阅读模式
优胜陈国华老师根据多年设计经验,精选60套有代表性的模具:包括哈夫行位,爆炸行位,二次顶出,圆弧抽芯,双色模,包胶模,螺纹抽芯,大身,汽车模…..,
对每套模的开模原理,设计注意事项有详细的解说,不是单纯的传资料,每周5套,天天有新模,敬请各位网友期待!



A.jpg   


B.jpg


C.jpg


d.jpg


e.jpg


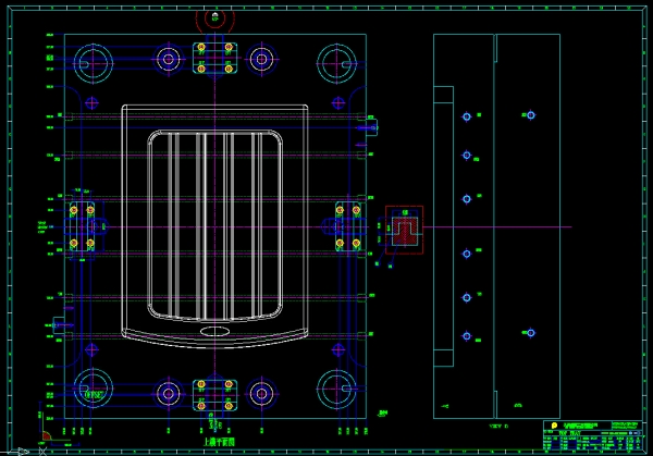
第9套.倒装模中拉杆开顶针板
开模原理:
1.上一套倒装模顶针板是用油缸拉开,这个方法好,但是结构复杂,造价比较贵,适用于大型模具。
          2.这一套用的是拉杆拉开,如图: 开模235时,拉杆的介子退至套筒底部,套筒拉动介子和拉杆,从而拉动顶针板,顶块随之被拉起,同时顶出产品,
          3.复位:当产品取走之后,开始合模,由于介子与套筒有235的空间,顶针板在弹力作用下先行复位            
设计注意事项
1,事先搞清楚注塑机最大的开模行程,图纸是在标清开模动作和行程
2,推出块的边要比产品的内边线外移0.2,防加工误差成倒扣
3,推出块做斜度大于3度


游客,如果您要查看本帖隐藏内容请回复

【温馨提示】技术问题请优先发到问答专栏,优胜教师团队将及时回复,谢谢!
发表于 2015-6-12 13:33:57 | 显示全部楼层
第9套.倒装模中拉杆开顶针板
开模原理:
1.上一套倒装模顶针板是用油缸拉开,这个方法好,但是结构复杂,造价比较贵,适用于大型模具。
          2.这一套用的是拉杆拉开,如图: 开模235时,拉杆的介子退至套筒底部,套筒拉动介子和拉杆,从而拉动顶针板,顶块随之被拉起,同时顶出产品,
          3.复位:当产品取走之后,开始合模,由于介子与套筒有235的空间,顶针板在弹力作用下先行复位            
设计注意事项
1,事先搞清楚注塑机最大的开模行程,图纸是在标清开模动作和行程
2,推出块的边要比产品的内边线外移0.2,防加工误差成倒扣
3,推出块做斜度大于3度
【温馨提示】技术问题请优先发到问答专栏,优胜教师团 ...
回复 支持 反对

使用道具 举报

发表于 2015-4-26 21:21:25 | 显示全部楼层
我左观您如那潜龙腾渊,鳞爪飞扬;乳虎啸谷,百兽震惶;纵有千古,横有八荒。右看如那红日初升,其道发光,周身隐隐透露出一股王者之势。观汝模样偶不由得精神为之一振,自觉七经八脉为之一畅!七窍倒也开了六巧半。。。今日方知人外有人,天外有天!说实话小弟对你的仰慕犹如那滔滔江水连绵不绝。如果您不嫌弃的话就加小弟为好友,有事没事在小弟的说说日志当中指点几句。——小弟对您之仰慕犹如滔滔江水连绵不绝,海枯石烂,天崩地裂,永不变心!
【温馨提示】技术问题请优先发到问答专栏,优胜教师团队将及时回复,谢谢!
回复 支持 反对

使用道具 举报

发表于 2015-9-8 01:03:03 | 显示全部楼层
菜鸟学习                                                                             
优胜、优胜,努力必胜,加油!
回复 支持 反对

使用道具 举报

发表于 2015-4-22 20:21:06 | 显示全部楼层
向大师学习!!!
学习学习!! ...
回复 支持 反对

使用道具 举报

发表于 2015-4-22 21:08:09 | 显示全部楼层
不错,学习学习
大家节日快乐
回复 支持 反对

使用道具 举报

发表于 2015-4-22 21:10:53 | 显示全部楼层
谢谢分享    ding
大家好
回复 支持 反对

使用道具 举报

发表于 2015-4-22 22:31:50 | 显示全部楼层
好经典,赞一个
【温馨提示】技术问题 ...
回复 支持 反对

使用道具 举报

发表于 2015-4-22 23:43:38 | 显示全部楼层
w4weewwetwetw
【温馨提示】技术问题请优先发到问答专栏,优胜教师团队将及时回复,谢谢! ...
回复 支持 反对

使用道具 举报

发表于 2015-4-23 08:23:25 | 显示全部楼层
倒装模的顶出
大家好大家好
回复 支持 反对

使用道具 举报

发表于 2015-4-23 08:46:58 | 显示全部楼层
温馨提示:中国模具资料网是优胜模具培训学校创办的专业技术论坛
【温馨提示】技术问题请优先发到问答专栏,优胜教师团队将及时回复,谢谢!
回复 支持 反对

使用道具 举报

您需要登录后才可以回帖 登录 | 立即注册

本版积分规则


快速回复 返回顶部 返回列表