登录【网站注册】点击左边“微信账号登陆”图标,微信扫描即自动注册并登陆
搜索
查看: 6081|回复: 3

[数控编程] 龚老师:PowerMill2021_详细安装方法

[复制链接]
发表于 2020-11-18 11:57:48 | 显示全部楼层 |阅读模式
龚老师:PowerMill2021_详细安装方法

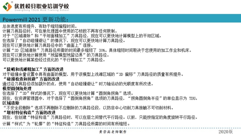
幻灯片1.JPG
幻灯片2.JPG
幻灯片3.JPG
幻灯片4.JPG

幻灯片5.JPG
幻灯片6.JPG
幻灯片7.JPG
幻灯片8.JPG
幻灯片9.JPG
幻灯片10.JPG
幻灯片11.JPG
幻灯片12.JPG
幻灯片13.JPG
幻灯片14.JPG
【温馨提示】技术问题请优先发到问答专栏,优胜教师团队将及时回复,谢谢!
发表于 2020-11-26 22:46:19 | 显示全部楼层
厉害了,顶。2021在哪下载?
干就对了
回复 支持 反对

使用道具 举报

发表于 2021-3-5 11:52:51 | 显示全部楼层
收藏学习
优胜专注教学 技术实力最强 www.ysug.com
回复

使用道具 举报

发表于 2022-6-28 08:18:29 来自手机 | 显示全部楼层
注册机无法启动是啥问题?Win10系统
优胜专注教学 技术实力最强 www.ysug.com
回复 支持 反对

使用道具 举报

您需要登录后才可以回帖 登录 | 立即注册

本版积分规则


快速回复 返回顶部 返回列表