|
第32讲 UG10.0 入门图文教程——同步建模之替换面
替换面
,以一个面为标准,其他的面和这个面对齐或者有一个平行距离,面可以是平面也可以是弧面。
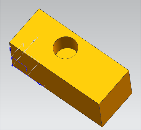
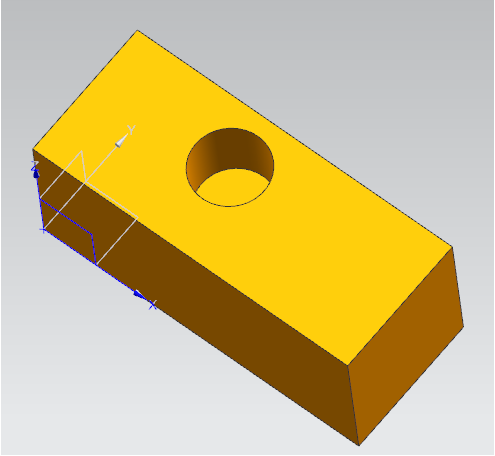
孔的底平面对齐到上面的平面
要替换的面指运动的面,替换面指对齐的位置,默认的是没有偏置距离的替换,也就是对齐替换。注意替换面一般都有一个错误警报,但是这个这个不会影响效果,可以正常确定,这个可能是系统认为有一定的问题,孔底面对齐到顶面,会一定的问题,因此提出一个警报。
平面替换为弧面效果,弧面也可以换成平面
添加偏置距离后的效果,这个偏置在实际建模中应用比较广泛,实际中经常会遇到平行距离的标注,可以利用反向按钮控制替换的位置。
NX10 入门图文教程总帖链接,那里有更多的基础知识和实例的图文讲解哦!注重基础,渗透经验,全部为本人多年的建模经验总结,去粗存精,注重软件操作通用性,想学习NX的童鞋们,抓紧点击下面的链接,顺祝大家学习愉快!
http://www.mjzl.cn/thread-606152-1-1.html |