登录【网站注册】点击左边“微信账号登陆”图标,微信扫描即自动注册并登陆
搜索
查看: 2038|回复: 2

[转载文章] 拉深模具使用的润滑剂介绍

[复制链接]
发表于 2017-5-5 20:13:39 | 显示全部楼层 |阅读模式
拉深模具使用的润滑剂介绍


拉深模是我们平时工作接触得较多的一种模具类型,像日常生活中的锅碗瓢盆如果是金属制品的话,可以说大多数是经过拉深模具制成的.对于拉深模具,也有的用拉伸这一叫法,今天部落要介绍的是拉深模具在实际冲压生产中所用的润滑剂.
我们都知道,拉深时毛坯与模具表面接触时相互之间产生很大的压力,使毛坯在拉深时材料与模具表面接触产生摩擦力。所以一般制做好拉深模具后,经过试作及小批量试产后,我们都会将凹模的拉深表面作电镀处理,条件稍好的工厂会将凸模一起处理,也有的用TD处理,这是因为在凸缘部分和凹模人口处会产生相当大的摩擦力,这些有害摩擦不仅会降低拉深的许用变形程度,而且会导致零件表面的擦伤,降低模具寿命,甚至导致批量的产品报废,特别是在拉深不锈钢、高温合金等粘性大的材料时会更加的严重。正因为如此,所以我们会在模具的凹模圆角、凹模面、拉深冲头,压料板(也有可叫法是压边圈)表面及与这些部位相接触的毛坯表面,应每隔一定周期均匀抹涂一层润滑油,并保持润滑部位干净。
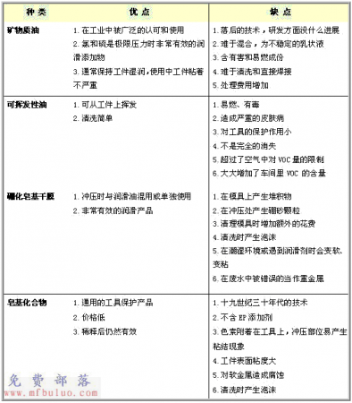
拉深低碳钢时常用的润滑剂如下图所示:
23.png
不锈钢拉深所用润滑剂的种类如下图所示:
24.png
当拉深时材料应力不大的时候,我们可以采用不带填料的油质润滑剂。而当拉深应力较大,接近材料的极限时,应采用含大量粉状填料的润滑剂,否则拉深中润滑剂易被挤掉,润滑效果不好。
润滑剂不仅是为了减少摩擦,同时还要起到给模具冷却的作用,因此不可能采用干摩擦。在拉深钢质零件时,往往在毛坯表面进行表面处理 ( 如镀铜或磷化处理 ) ,使毛坯表面形成一层与模具的隔离层,它能贮存润滑剂,并在拉深过程中具有“自润”性能。拉深不锈钢、高温合金等粘模严重、强化剧烈的材料时,一般也需要对毛坯表面进行“隔离层”处理。常用的方法是在金属表面喷涂氯化乙烯漆 (G01 — 4) ,而在拉深时再另涂机油。
不过,现在的水基润滑剂应用也已经相当的广泛了,相比传统的拉深油,水基润滑剂具有以下优点:
1.冲压后焊接前无需清洗,可直接焊接.
2.废油排放量减少75%.
3.润滑剂用量在冲压环节减少50%.
4.减少冲压中的有害气体和异味.
当然,水基润滑剂比普通的拉深润滑剂要贵.
【温馨提示】技术问题请优先发到问答专栏,优胜教师团队将及时回复,谢谢!
发表于 2018-7-18 21:10:16 | 显示全部楼层
感谢兄弟分享,有需求时才是真感动.
企业难,小企业更难.
回复 支持 反对

使用道具 举报

发表于 2019-9-12 07:42:06 | 显示全部楼层

感谢兄弟分享
【温馨提示】技术问题请优先发到问答专栏,优胜教师团 ...
回复 支持 反对

使用道具 举报

您需要登录后才可以回帖 登录 | 立即注册

本版积分规则


快速回复 返回顶部 返回列表