登录【网站注册】点击左边“微信账号登陆”图标,微信扫描即自动注册并登陆
搜索
查看: 20871|回复: 143

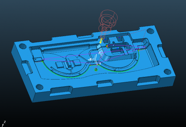
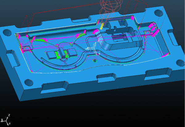
[数控] 一前模PM刀路K005

 火... [复制链接]
发表于 2015-6-9 20:46:19 | 显示全部楼层 |阅读模式
a1.png
a2.png
a3.png
a4.png
a5.png
a6.png
链接:http://pan.baidu.com/s/1sjuThDF
游客,如果您要查看本帖隐藏内容请回复

优胜专注教学 技术实力最强 www.ysug.com
发表于 2018-6-26 18:14:52 | 显示全部楼层
的和土壤退化人头就人口i可预防课题研究同意金融界的已经同意今天又具体条款i可以用今天今天又
让你你号 后
回复 支持 反对

使用道具 举报

发表于 2021-12-10 21:38:40 | 显示全部楼层
和土壤退化人头就人口i可预防课题研究同意金融界的已经同意今天又具体条款i可以用今天今天又
【温馨提示】技术问题 ...
回复 支持 反对

使用道具 举报

发表于 2018-4-10 11:22:12 | 显示全部楼层
一前模PM刀路K005
http://www.mjzl.cn/forum.php?mod ... &fromuid=507045
(出处: 中国模具资料网)
【温馨提示 ...
回复 支持 反对

使用道具 举报

头像被屏蔽

2

主题

481

0

禁止发言

发表于 2015-6-9 21:37:50 | 显示全部楼层
提示: 作者被禁止或删除 内容自动屏蔽
优胜专注教学 技术实力最强 www.ysug.com
回复 支持 反对

使用道具 举报

发表于 2015-6-9 21:54:27 | 显示全部楼层
噢噢噢噢噢噢噢噢噢噢噢噢噢噢噢噢噢噢噢噢噢噢
论坛发布招聘或技术资 ...
回复 支持 反对

使用道具 举报

发表于 2015-6-9 22:05:52 | 显示全部楼层
{:soso_e100:} {:soso_e142:}
很好!!!!!!!!!!!!!
回复 支持 反对

使用道具 举报

发表于 2015-6-9 22:23:54 | 显示全部楼层
谢谢分享好东西
【温馨提示】技术问题请优先发到问答专栏,优胜教师团队将及时回复,谢谢! ...
回复 支持 反对

使用道具 举报

发表于 2015-6-10 00:42:19 | 显示全部楼层
后模PM刀路
【温馨提示】技术问题请优先发到问答专栏,优胜教师团队将及时回复,谢谢!
回复 支持 反对

使用道具 举报

发表于 2015-6-10 07:53:13 | 显示全部楼层
ww7m分公司 高富帅个
【温馨提示】技术问题请优先发到问答专栏,优胜教师团队将及时回复,谢谢!
回复 支持 反对

使用道具 举报

您需要登录后才可以回帖 登录 | 立即注册

本版积分规则


快速回复 返回顶部 返回列表