登录【网站注册】点击左边“微信账号登陆”图标,微信扫描即自动注册并登陆
搜索
查看: 22680|回复: 150

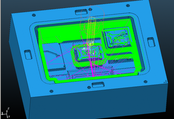
[数控] POWERMILL前模刀路SD2

 火... [复制链接]
发表于 2015-6-5 20:04:22 | 显示全部楼层 |阅读模式
g1.png
g2.png
g3.png
g4.png
g5.png
g6.png
g7.png
链接:http://pan.baidu.com/s/1eQ2aLGY
游客,如果您要查看本帖隐藏内容请回复
我相信
发表于 2018-4-26 23:01:02 来自手机 | 显示全部楼层
ProE论坛
SolidWK
Caxa论坛
设计论坛
数控论坛
优胜专栏
UG 外挂
模具培训
快速招聘
PM 论坛
Catia论坛
CimatrE
MastCAM
五金论坛
机械论坛
鞋模论坛
PM 外挂
发布帖子
快速提问
        
帖子
搜索        
热搜: 瓶盖空调图片造型减速器周转箱手机套自行车手机手机后壳dwg叶轮复杂模具T型刀加工汽车产品滑块模具管理系统精雕连接器mastercamx6cad8.5
中国模具资料网›论坛›热门栏目›优胜专栏›优胜高清曲面建模视频教程免费下 ...› 参与/回复主题
优胜专注教学 技术实力最强 www.ysug.com
回复 支持 反对

使用道具 举报

发表于 2016-7-13 13:59:47 | 显示全部楼层
ProE论坛
SolidWK
Caxa论坛
设计论坛
数控论坛
优胜专栏
UG 外挂
模具培训
快速招聘
PM 论坛
Catia论坛
CimatrE
MastCAM
五金论坛
机械论坛
鞋模论坛
PM 外挂
发布帖子
快速提问
       
帖子
搜索       
热搜: 瓶盖空调图片造型减速器周转箱手机套自行车手机手机后壳dwg叶轮复杂模具T型刀加工汽车产品滑块模具管理系统精雕连接器mastercamx6cad8.5
中国模具资料网›论坛›热门栏目›优胜专栏›优胜高清曲面建模视频教程免费下 ...› 参与/回复主题
【温馨提示】技术问题请优先发到问答专栏,优胜教师团 ...
回复 支持 反对

使用道具 举报

发表于 2015-6-6 18:39:12 | 显示全部楼层
       
帖子
搜索       
热搜: 瓶盖空调图片造型减速器周转箱手机套自行车手机手机后壳dwg叶轮复杂模具T型刀加工汽车产品滑块模具管理系统精雕连接器mastercamx6cad8.5
模具资料网›论坛›热门栏目›案例题库›POWERMILL前模刀路SD2› 参与/回复主题
该会员没有填写今日想说内容.
回复 支持 反对

使用道具 举报

发表于 2015-6-5 20:22:08 | 显示全部楼层
ddddddddddddddddddd
继续努力
回复 支持 反对

使用道具 举报

头像被屏蔽

2

主题

481

0

禁止发言

发表于 2015-6-5 21:06:37 | 显示全部楼层
提示: 作者被禁止或删除 内容自动屏蔽
优胜专注教学 技术实力最强 www.ysug.com
回复 支持 反对

使用道具 举报

发表于 2015-6-6 08:43:51 | 显示全部楼层
謝謝大大的分享
该会员没有填写今日想说内容.
回复 支持 反对

使用道具 举报

发表于 2015-6-6 13:54:09 | 显示全部楼层
谢谢楼主分享
【温馨提示】技术问题请优先发到问答专栏,优胜教师团队将及时回复,谢谢!
回复 支持 反对

使用道具 举报

发表于 2015-6-6 14:13:59 | 显示全部楼层
{:soso_e100:}
好好学习,天天向上
回复 支持 反对

使用道具 举报

发表于 2015-6-6 19:07:15 | 显示全部楼层
电视机的么
【温馨提示】技术问题请优先发到问答专栏,优胜教师团队将及时回复,谢谢!
回复 支持 反对

使用道具 举报

您需要登录后才可以回帖 登录 | 立即注册

本版积分规则


快速回复 返回顶部 返回列表