登录【网站注册】点击左边“微信账号登陆”图标,微信扫描即自动注册并登陆
搜索
查看: 2571|回复: 3

[Geomagic] 【求助】有一个MAYA做的模型想要逆向建模

[复制链接]
发表于 2014-11-10 14:51:27 | 显示全部楼层 |阅读模式
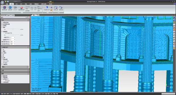
3.jpg 2.jpg 1.jpg

图形不封闭,线也比较乱,我刚开始用studio,进展缓慢。。。
求助这个东西做逆向的可行性和步骤,附整体图和局部花纹图。。。
优胜专注教学 技术实力最强 www.ysug.com
发表于 2014-11-12 08:35:58 | 显示全部楼层
直接拉线,建筑类的主要是直线曲线。对齐就行了。
怒怒怒怒怒怒怒怒
回复 支持 反对

使用道具 举报

 楼主| 发表于 2014-11-12 11:18:52 | 显示全部楼层
tukuyoumatata 发表于 2014-11-12 08:35
直接拉线,建筑类的主要是直线曲线。对齐就行了。

拉线是说把所有的边都画一遍么。。。
这个在点编辑的时候所有点都是体外孤点......
转成点再封装之后就只剩几个珠子了。。。。。。。。。。。。。。。
优胜专注教学 技术实力最强 www.ysug.com
回复 支持 反对

使用道具 举报

发表于 2014-11-20 12:42:42 | 显示全部楼层
基本上是要重新做一遍
怒怒怒怒怒怒怒怒
回复 支持 反对

使用道具 举报

您需要登录后才可以回帖 登录 | 立即注册

本版积分规则


快速回复 返回顶部 返回列表